Product Summary
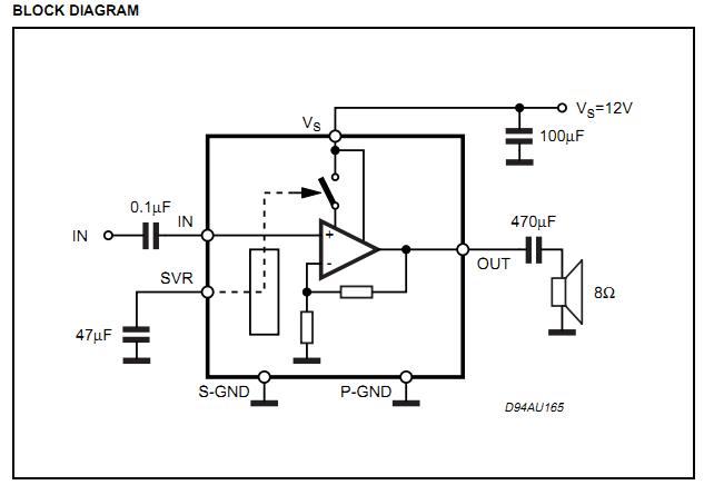
The TDA7267 is a new technology Mono Audio Amplifier in MINIDIP package specifically designed for TV application. Thanks to the fully complementary output configu-ration the device delivers a rail to rail voltage swing without need of boostrap capacitors.
Parametrics
TDA7267 absolute maximum ratings: (1)VS, Operating Supply Voltage: 18 V; (2)IO, Output Put Peak Current: 1.5 A; (3)Top, Operating Temperature Range: 0 to 70℃; (4)Tj, Junction Temperature: 150℃; (5)Tstg, Storage Temperature Range: -40 to 125℃.
Features
TDA7267 features: (1)can deliver 2W thd 10% 12V/8Ω; (2)internal fixed gain 32dB; (3)no feedback capacitor; (4)no boucherot cell; (5)thermal protection; (6)ac short circuit protection; (7)svr capacitor for better ripple rejection; (8)low turn-on/off pop; (9)stand-by mode.
Diagrams

| Image | Part No | Mfg | Description | ![]() |
Pricing (USD) |
Quantity | ||||
|---|---|---|---|---|---|---|---|---|---|---|
![]() |
![]() TDA7267A |
![]() STMicroelectronics |
![]() Audio Amplifiers 3W Mono Amplifier |
![]() Data Sheet |
![]() Negotiable |
|
||||
![]() |
![]() TDA7267T |
![]() |
![]() IC AMP AUDIO 2W MONO FOR TV 8DIP |
![]() Data Sheet |
![]() Negotiable |
|
||||
![]() |
![]() TDA7267 |
![]() STMicroelectronics |
![]() Audio Amplifiers 2W Mono Amplifier |
![]() Data Sheet |
![]() Negotiable |
|
||||
(China (Mainland))









