Product Summary
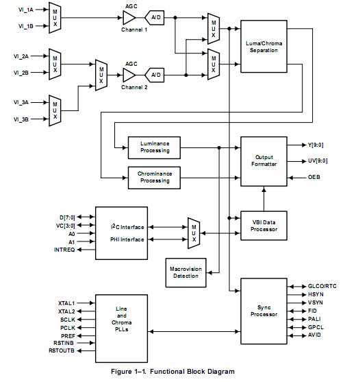
The TVP5145PFPU-1.3B is a high-quality, single-chip digital video decoder that converts baseband analog NTSC, PAL, and SECAM video into digital component video. Analog component, composite, and S-video inputs are supported. The TVP5145PFPU-1.3B includes two 10-bit oversampling A/D converters. Line-locked sampling is square-pixel or ITU-R BT.601 (27 MHz). The TVP5145PFPU-1.3B utilizes Texas Instruments’ patented technology for locking to weak, noisy, or unstable signals, and a chroma frequency control output is generated for synchronizing downstream video encoders. The applications of the TVP5145PFPU-1.3B are Digital television, Digital image processing, Video conferencing, Multimedia, Digital video, Desktop video1–3, Video capture, Video editing, Professional video applications, Security applications.
Parametrics
TVP5145PFPU-1.3B absolute maximum ratings: (1)Digital power supply voltage, DVDD:–0.3 V to 3.6 V; (2)Analog power supply voltage, AVDD:–0.5 V to 3.6 V; (3)Digital input voltage, VI:–0.3 V to DVDD+0.3 V; (4)Operating free-air temperature, TA:0℃ to 70℃; (5)Storage temperature, Tstg:–65℃ to 150℃.
Features
TVP5145PFPU-1.3B features: (1)Accepts NTSC (M, Japan, 4.43), PAL (B, D, G, H, I, M, N, Nc) and SECAM (B, D, G, K, K1, L) composite video, S-video; (2)Accepts analog component YPbPr video; (3)Six analog video inputs for up to two component inputs or six composite inputs, or two S-video inputs and two composite inputs; (4)Two fully differential CMOS analog preprocessing channels with clamping and automatic gain control(AGC) for best S/N performance; (5)Dual high-speed oversampling 10-bit A/D converters; (6)Patented architecture for locking to weak, noisy, or unstable signals; (7)Single 14.31818-MHz or 27-MHz reference crystal for all standards; (8)Line-locked clock and sampling; (9)Automatic detect and switching between NTSC, PAL, and SECAM standards; (10)Macrovision copy protection detection; (11)Programmable host port options including I2C and PHI (3 modes); (12)Brightness, contrast, saturation, and hue control through host port; (13)Internal program ROM; (14)5-V tolerant digital I/O ports; (15)80-terminal TQFP package.
Diagrams

![]() |
![]() TVP5020 |
![]() Other |
![]() |
![]() Data Sheet |
![]() Negotiable |
|
||||
![]() |
![]() TVP5021PFP |
![]() Texas Instruments |
![]() Video ICs NTSC/PAL DIGITAL VIDEO DECODER |
![]() Data Sheet |
![]() Negotiable |
|
||||
![]() |
![]() TVP5021PFPG4 |
![]() Texas Instruments |
![]() Video ICs NTSC/PAL DIGITAL VIDEO DECODER |
![]() Data Sheet |
![]() Negotiable |
|
||||
![]() |
![]() TVP5022 |
![]() Other |
![]() |
![]() Data Sheet |
![]() Negotiable |
|
||||
![]() |
![]() TVP5031 |
![]() Other |
![]() |
![]() Data Sheet |
![]() Negotiable |
|
||||
![]() |
![]() TVP5031PFP |
![]() |
![]() IC 9-BIT VIDEO DECODER 80-QFP |
![]() Data Sheet |
![]() Negotiable |
|
||||
(China (Mainland))









