Product Summary
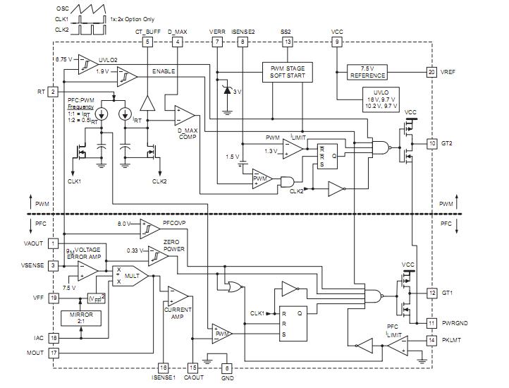
The UCC28515DWR is an advanced PFC/PWM combina controller. It provides complete control functionality for any off-line power system requiring compliance with the IEC1000-3-2 harmonic reduction requirements. Based on the average current mode control architecture with input voltage feedforward of prior PFC/PWM combination controllers, the UCC28515DWR offers performance advantages. For the PFC stage, the device features an improved multiplier and the use of a transconductance amplifier for enhanced transient response. The core of the PFC section is in a three-input multiplier that generates the reference signal for the line current. The UCC28515DWR features a highly linearized multiplier circuit capable of producing a low distortion reference for the line current over the full range of line and load conditions.
Parametrics
UCC28515DWR absolute maximum ratings: (1)Supply voltage: Idle:20 V,Operating:18 V; (2)Gate drive current (GT1, GT2): Continuous:0.4 A, Pulsed: Sourcing:-2.5 A, Sinking:3.5 A; (3)Maximum GT1, GT2 voltage:-0.5 V to VCC+0.3 V; (4)Input voltage: VSENSE:0 V to 11 V, D_MAX, SS2, CAOUT, ISENSE1, MOUT, VFF:-0.5 V to VREF+0.3 V, VAOUT, CT_BUFF, ISENSE2, PKLMT:-0.5 V to 6 V; (5)Pin Current: RT:-0.5 mA, VFF:-5 mA, CT_BUFF:1 mA, VAOUT, VERR, ISENSE2, SS2, CAOUT, IAC:10 mA; (6)Maximum pin capacitance: ISENSE2:220 pF; (7)Operating junction temperature range, TJ:-55℃ to 150℃; (8)Storage Temperature range, Tstg:-65℃ to 150℃; (9)Lead temperature 1.6mm(1/16 inch from case for 10 seconds):300℃; (10)Power dissipation:0.7 W.
Features
UCC28515DWR features: (1)Provides Control of PFC and PWM Power Stages In One Device; (2)Leading-Edge PFC, Trailing-Edge PWM Modulation for Reduced Ripple; (3)Built-In Sequencing of PFC and PWM Turn-On; (4)2-A Source and 3-A Sink Gate Drive for Both PFC and PWM Stages; (5)Typical 16-ns Rise Time and 7-ns Fall Time into 1-nF Loads; (6)Average-Current-Mode Control for Continuous Conduction Mode Operation; (7)Highly-Linear Multiplier for Near-Unity Power Factor; (8)Input Voltage Feedforward Implementation; (9)Improved Load Transient Response; (10)Accurate Power Limiting; (11)Zero Power Detect; (12)Peak-Current-Mode Control Operation; (13)1:1 or 1:2 PFC:PWM Frequency Options; (14)Programmable maximum duty cycle; (15)Programmable Soft-Start; (16)Two Hysteresis Options for Differing Hold-Up Time Requirements.
Diagrams

| Image | Part No | Mfg | Description | ![]() |
Pricing (USD) |
Quantity | ||||||||
|---|---|---|---|---|---|---|---|---|---|---|---|---|---|---|
![]() |
![]() UCC28515DWR |
![]() Texas Instruments |
![]() Power Factor Correction ICs Advanced PFC/PWM Comb Controller |
![]() Data Sheet |
![]()
|
|
||||||||
![]() |
![]() UCC28515DWRG4 |
![]() Texas Instruments |
![]() Power Factor Correction ICs Advanced PFC/PWM Comb Controller |
![]() Data Sheet |
![]()
|
|
||||||||
(China (Mainland))









